MADCOW: Multi-Attribute Data Collected on Web

Project funded by the US National Science Foundation Political Science Program and Methods, Measurement and Statistics Program

Principal Investigators

Systematic indicators of political characteristics such as regime type, internal instability and interstate conflict have been widely used in political and economic research over the past three decades, and are increasingly used in policy applications. With the exception of political event data, there have been only limited efforts to automate the production of these indicators. Instead these are generally produced by individual research projects and are only available after delays often measured in years. This reliance on human coding methods persists despite the fact that most of the information required to code these indicators is now available on the Web, and a wide variety of proven methods for processing that information is available as open-source software.

This project seeks to automate the production of several widely-used indicators of comparative and international behavior, and to do this in near-real-time. In addition, we will set up a general platform for the construction of new indicators and data subsetting, and an open collaborative system for the “crowd-sourcing” of coding which cannot be done reliably by automated methods alone. Our objective is to create a system which will be able to maintain these indicators at a very low cost, and to provide a platform for the development of additional data sets through decentralized collaboration.

We will initially focus on three general categories of indicators:

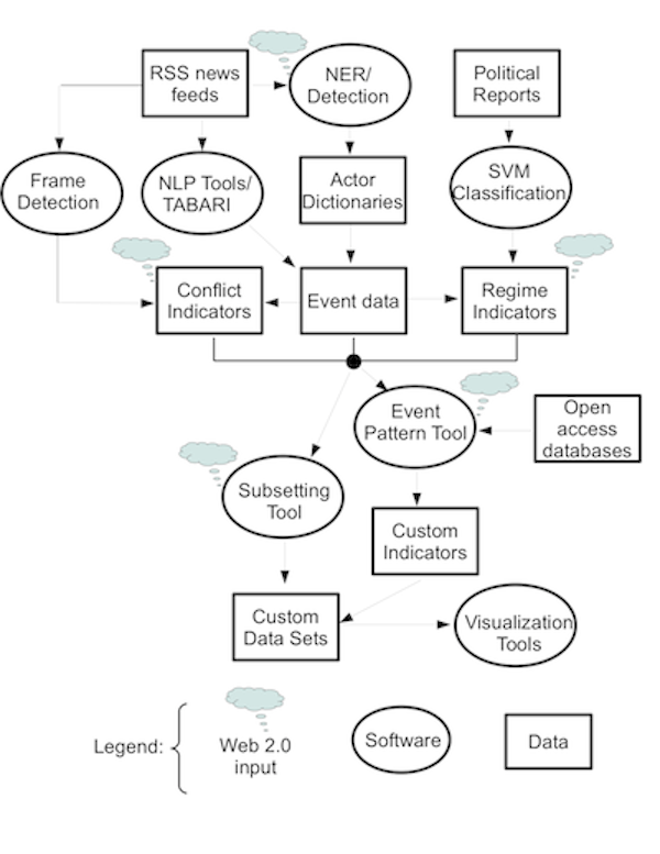
MADCOW schematic